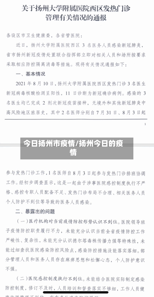
• 今日扬州市疫情/扬州今日的疫情

    南京老太跨城打麻将引发扬州疫情,已刑拘!南京毛老太因涉嫌妨害传染病防治罪被刑拘,其擅自离管控区、隐瞒行程的行为符合该罪构成要件,可能面临三年以下有期徒刑或拘役,后果特别严重的处三年以上七年以下有期徒刑。具体分析如下:案件背景与行为性质毛...


返回顶部