11月30日随州市新增本土无症状感染者9例(附活动轨迹)
〖壹〗、月30日随州市新增本土无症状感染者9例随县发现5例无症状感染者11月30日,随县发现5例无症状感染者,其中2例为外地返乡人员 ,1例为外市推送协查人员,1例为隔离人员中检出,1例为重点人群核酸检测中检出。

〖贰〗、全国累计新增本土感染者253 ,424例,其中确诊病例26,924例 ,无症状感染者226,500例 。11月1日以来全国累计报告感染者总数为23万例,近一周(截至11月22日)平均每天报告22万例 ,较前一周增长一倍,显示疫情扩散速度加快。

〖叁〗 、经初步流调,新增无症状感染者活动轨迹与此前发布的活动点位比对、去重后 ,新增以下点位:11月1日:淮河镇菜市场、振兴街72号;11月3日:淮河镇龙凤街196号 、淮河镇中国福利彩票站;11月7日:淮河镇龙凤街415号。
〖肆〗、新增无症状感染者143例,其中境外输入106例,本土37例 。本土分布:云南9例、吉林7例 、广东6例、广西6例、上海5例 、黑龙江3例、海南1例。当日转为确诊病例26例(境外输入24例),解除医学观察28例(境外输入27例) ,尚在医学观察的无症状感染者1298例(境外输入951例)。
〖伍〗、月16日随州市新增本土无症状感染者2例随县在集中隔离点检出1例无症状感染者11月16日,随县在集中隔离点检出1例无症状感染者,系11月15日发布的河南省郑州登封市少林塔沟武术学校返县无症状感染者的母亲 。

随州疫情风险等级查询(入口+流程)
〖壹〗 、在微信中搜索“国务院客户端”小程序并点击进入 ,或者长按识别小程序二维码直接进入。进入小程序后,在“便民服务”栏目中找到并点击“疫情风险查询 ”,即可跳转至疫情风险等级查询页面。在这个页面中 ,你可以根据自己的需求,在地区选取栏中将城市名称修改为“湖北省随州市XX区” 。这样,你就能查找到该地区的最新疫情风险等级信息了。
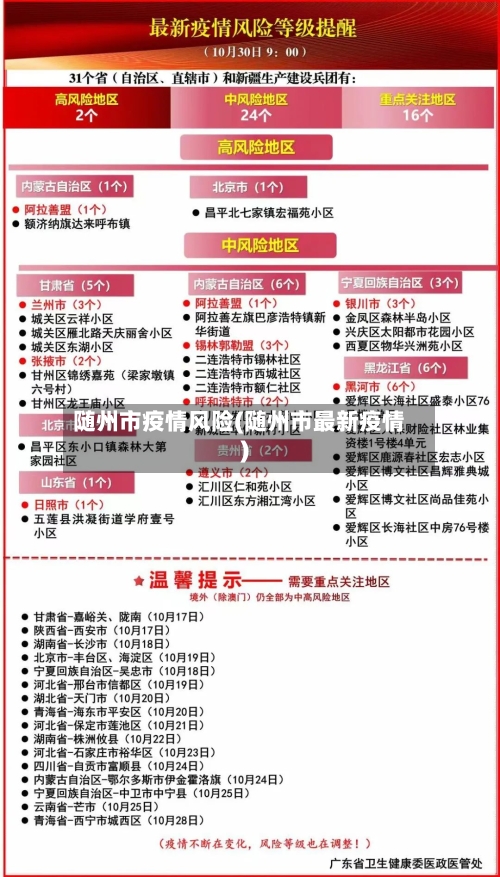
〖贰〗、表中市县按评估后的疫情风险从轻到重排序。12个设区的市城区风险按照其所有城区中的比较高风险等级进行认定 。
〖叁〗、科学防控 ,精准施策,有序推进复工复产分区分级分类管理:随州在全域疫情风险等级为低风险、连续28天无新增病例的基础上,坚持“企业落实防控主体责任 、落实防控措施”为前提 ,实施差异化策略,分区分级、分类分时推进复工复产。
〖肆〗、第一步:变更营业执照需向工商部门提交变更申请,重点变更法人代表信息。需准备材料包括:原营业执照 、新法人身份证明、股东会决议、章程修正案等。第二步:变更银行账户及资质证书持变更后的营业执照,到银行办理账户信息更新(如法人代表 、账户名称等) 。
〖伍〗、022年11月21日。通过查询随州地最新疫情风险等级了解到 ,截至2022年11月21日,随州地方为低风险等级,可以营业 ,随州大润发超市营业时间是2022年11月21r星期一到星期五8:30-22:30;周六至周日8:30-23:00。
〖陆〗、风险划定标准:即以县市区为单位,无确诊病例或连续14天无新增确诊病例为低风险地区;14天内有新增确诊病例,累计确诊病例不超过50例 ,或累计确诊病例超过50例,14天内未发生聚集性疫情为中风险地区;累计病例超过50例,14天内有聚集性疫情发生为高风险地区 。
随州广水是高风险地区吗
〖壹〗 、截止至2022年12月10日 ,不是。经查询广水市人民政府官方网站发布的通知,湖北广水是低风险地区,不是高风险地区。广水市 ,湖北省辖县级市,由随州市代管,湖北省北部偏东城市,武汉城市圈观察员 ,位于桐柏山脉东南麓,大别山脉西端 。
〖贰〗、不是。通过查询湖北随州疫情防控部门显示,截止2022年12月20日 ,湖北随州属于常态化防控区域,湖北随州没有疫情,随州广水不是高风险地区。广水市 ,湖北省辖县级市,由随州市代管,原湖北省应山县 ,湖北省北部偏东城市,武汉城市圈观察员,位于桐柏山脉东南麓 ,大别山脉西端 。
〖叁〗、不是。随州,湖北省辖地级市,位于湖北省北部,闻名于世的编钟出土于此 ,也是华夏始祖炎帝神农的诞生地。于2022年10月7日湖北省随州市并不属于中高风险地区,随州市旗下的广水市,曾都区 ,随县都属于是常态化防控区域 。
〖肆〗 、不需要,如果是低风险地区出发,并且非中高风险地区所在县市区。
〖伍〗、高风险地区:累计病例超过50例 ,14天内有聚集性疫情发生为。
仙村有没有疫情
〖壹〗、有的。(一)严格控制人员流动 。市民除接受核酸检测和紧急就医等,原则上非必要不外出,不串门、不扎堆 、不聚集。机关、企事业单位、村(社区) 、小区、产业园区、商厦严格实行围合管理 ,设立专人专岗,凭出入卡进入,入口严格实行测温 、扫场所码、查验健康码、查验24小时内核酸检测阴性证明或核酸检测中证明等措施。
〖贰〗 、疫情背景10月30日 ,江西上饶铅山县葛仙镇报告1例新冠肺炎确诊病例,为葛仙村度假区仙村客驿餐厅工作人员 。10月31日,浙江杭州通报1例核酸阳性人员,该病例常住江西上饶铅山县 ,曾乘坐列车往返上海,轨迹涉及上海迪士尼度假区。10月31日,江西上饶铅山县新增4例无症状感染者 ,均为此前确诊病例的密切接触者。
〖叁〗、同乘人员:寻找与王某同一时段乘坐5路、347路和329路公交车的乘客 。同时段就餐人员:寻找与王某在香村土菜馆和正荣凤凰城北苑工地食堂同时段就餐的人员。瞒报责任:如有瞒报将依法追究相关人员责任。
〖肆〗 、江西省上饶市、河北省石家庄市深泽县旅居史人员:10月13日以来有江西省上饶市旅居史的来(返)穗人员,10月16日以来有河北省石家庄市深泽县旅居史的来(返)穗人员,以及所有穗康码为“红码 ”或“黄码”人员 ,需主动向所在社区(村)、单位、宾馆报备 。
〖伍〗 、有。大朗石厦仙村是广东省东莞市的一个村。2022年9月4日,该地根据政府的要求需要完成核酸检测,因此有大规模的核算检查 ,届时当地居民需要前往指定地点做核酸 。
〖陆〗、仙村镇仙村镇万科金色里程2栋。以上区域实行“足不出户,上门服务”等管控措施。高风险区范围和管控要求将根据疫情防控形势变化适时调整,请市民群众配合相关管控措施。









