陕西神木有没有疫情
有。“神木新闻 ”微信公众号8月25日消息,根据当前新冠疫情防控需要 ,按照《新型冠状病毒肺炎防控方案(第九版)》相关规定,经综合研判,榆林市新冠肺炎疫情联防联控工作领导小组决定 ,自2022年8月25日0时起,新增神木市部分区域为高风险区和中风险区。

通过查询相关资料显示,神木市有疫情 。9月3日0-24时 ,榆林神木市新增报告无症状感染者2例。截至9月3日24时,榆林市累计报告新冠肺炎确诊病例37例、无症状感染者37例。已治愈出院8例 。

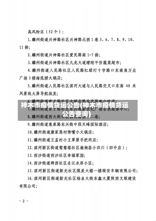
通过查询相关资料显示,神木封城的原因是疫情影响 ,根据榆林防疫疾控中心发布的静态管理通知了解到截止至2022年8月27日0时起,新增神木市部分区域为高风险区和中风险区,并对部分风险区域进行订正调整 ,新增调整后,神木市有高风险区53个,中风险区20个。
有疫情。根据2027消息,陕西榆林神木市现有中风险区22个 。神木市 ,陕西省辖县级市,由榆林市代管。位于陕西北部 、秦晋蒙三省(区)接壤地带。全市土地总面积达7635平方千米,是陕西省面积最大的县(市) 。下辖6个街道、14个镇。
神木为何不能随便去
〖壹〗、神木有钱因为消费特别高都不愿意去。陕西神木县是中国第一产煤大县 ,它的综合经济实力是西北县城中的第一名,确实可以称得上是一个土豪县 。陕西神木县的产煤量确实非常大,而且在开采的时候成本非常低 ,开采出来的煤都非常优质,所以带动这个县的经济发展的主要原因就是煤。
〖贰〗 、神木并非完全不能随便去,特定情况下受限主要与疫情防控等因素有关。疫情管控需求:在疫情期间 ,神木可能会根据当地及其他地区的疫情形势,发布来返人员管控政策。如2020年10月新疆喀什出现疫情时,神木发布通告 ,对去过特定地区的来神返神人员要求隔离14天 。
〖叁〗、治安呀,不好,比较乱。至于欺负外地人,这个要看自己了。不要太张扬了到祖国的哪里都一样 。没事。
〖肆〗、货车司机都不去神木市是因为神木市市场监督管理局发布了不得向货车司机提供吃饭 、住宿 ,购物等需求。在2022年10月27日,陕西省神木市市场监督管理局发布了不得向货车司机提供吃饭、住宿,购物等需求 ,在货运行业引起热议,也就造成了货车司机不愿前往神木市 。
〖伍〗、环境也不是很好,但是唯一好的一点就是 ,那里挣钱好挣,消费高。上网最贵的,一小时10块。最便宜的是4 ,5,6块 。我们那的人比较豪爽。好打交道。现在有很多的外地人,都跑来我们这挣钱 。就因为这的钱好挣。要看你在神木上什么班?我觉的你要是为了挣钱的话 ,就来神木。
〖陆〗 、神木富油能源有一些优势,但是否值得去取决于个人情况和考虑因素。以下是一些考虑因素: 商业前景:神木富油是一家油田开发公司,其商业前景受到全球油价和能源市场的波动影响 。如果你对能源行业趋势有良好的了解,并且相信油价将持续上涨 ,那么投资神木富油可能会有潜在收益。
神木疫情有几例
〖壹〗、通过查询相关资料显示,神木市疫情有10例。截止2022年8月29日,神木新增4例确诊病例、6例无症状感染者 ,8月29日,记者从市卫健委获悉:8月28日0时至24时,榆林新增报告确诊病例4例(1例为无症状感染者转确诊) 、无症状感染者6例 ,均在神木市 。确诊病例1:男,2岁,系8月26日0时至8月27日14时发布的无症状感染者8。
〖贰〗、通过查询相关资料显示 ,神木疫情有13例。通过查询神木疫情防控中心发布的公告了解到,截止到2022年9月13日神木市确诊病例为13例 。神木市,陕西省辖县级市 ,由榆林市代管。位于陕西北部、秦晋蒙三省(区)接壤地带。全市土地总面积达7635平方千米,是陕西省面积最大的县(市) 。下辖6个街道、14个镇。
〖叁〗 、通过查询相关资料显示,神木市有疫情。9月3日0-24时,榆林神木市新增报告无症状感染者2例 。截至9月3日24时 ,榆林市累计报告新冠肺炎确诊病例37例、无症状感染者37例。已治愈出院8例。

神木市疫情有几粒
您是想问神木市疫情有几例吗?通过查询相关资料显示,神木市疫情有10例。截止2022年8月29日,神木新增4例确诊病例、6例无症状感染者 ,8月29日,记者从市卫健委获悉:8月28日0时至24时,榆林新增报告确诊病例4例(1例为无症状感染者转确诊) 、无症状感染者6例 ,均在神木市 。
通过查询相关资料显示,神木疫情有13例。通过查询神木疫情防控中心发布的公告了解到,截止到2022年9月13日神木市确诊病例为13例。神木市 ,陕西省辖县级市,由榆林市代管 。位于陕西北部、秦晋蒙三省(区)接壤地带。全市土地总面积达7635平方千米,是陕西省面积最大的县(市)。下辖6个街道、14个镇 。
通过查询相关资料显示 ,神木市有疫情。9月3日0-24时,榆林神木市新增报告无症状感染者2例。截至9月3日24时,榆林市累计报告新冠肺炎确诊病例37例 、无症状感染者37例 。已治愈出院8例。
有。8月31日,榆林神木市新增报告确诊病例3例(1例为无症状感染者转确诊) ,无症状感染者1例,在集中隔离点发现,上述新增病例已转送至市级定点医院隔离治疗 ,情况稳定 。截止至2022年9月12日神木市已连续4天社会面无新增阳性感染者,疫情初步得到控制。
通过查询相关资料显示,神木封城的原因是疫情影响 ,根据榆林防疫疾控中心发布的静态管理通知了解到截止至2022年8月27日0时起,新增神木市部分区域为高风险区和中风险区,并对部分风险区域进行订正调整 ,新增调整后,神木市有高风险区53个,中风险区20个。









