辽宁哪些城市被宣布封锁
〖壹〗、辽宁省没有城市被宣布全面封锁 。但具体情况如下:大连金州区:实行了部分封闭措施,防控升级 ,市民被要求非必要情况下不要离开,必须离开的需提供核酸检测阴性证明。但这并不等同于全面封城。沈阳:虽然疫情有所波动,但政府加强了防控措施 ,启动了应急响应,并将部分区域调整为中风险,但并未全面封锁城市 。丹东:要求大连来客在抵达前提供核酸检测阴性证明 ,但并未进行封锁。

〖贰〗 、疫情原因。早市是锦州的传统集市,封锁锦州石桥子是因为疫情原因 。锦州,辽宁省辖地级市,国务院批复确定的辽宁西部地区中心城市 ,辽宁重要的工业、港口城市和东北地区交通枢纽城市,辽宁沿海经济带重要城市。

〖叁〗、辽宁哪些城市被宣布封锁 到近来为止,辽宁省只有大连金州市被宣布封锁。辽宁省疫情最新情况如下:大连最新疫情情况 新型冠状病毒肺炎于12月25日发布。根据大连市经济社会发展总指挥部于2020年12月25日发布的最新消息《大连市经济社会发展综合治理报告》 。
〖肆〗 、沈阳 ,辽宁省的省会及最大城市,在2022年6月15日因特殊天气条件而实施了道路封锁。 这场封锁是由于连续的大暴雨导致的,这种极端天气状况影响了城市道路和桥梁的正常使用。
〖伍〗、在辽宁北票市 ,发生了路面坍塌的事故,设施的路段被封锁,导致事故的原因可能是因为近期下暴雨导致 。在辽宁省朝阳北票市银河小区的附近 ,发生了路面坍塌的现象,引发了许多市民进行围观。该路段办事处的工作人员表示,近来这个路段的现场已经被封锁 ,正在紧急的抢修当中。
〖陆〗、根据最新消息在大连金州已被封锁 。不过,金州的“封市 ”是防控措施的升级,并不意味着疫情严重失控。不要惊慌,继续做好个人防护工作 ,不要急于求成。不要散布谣言,不要相信谣言,不要制造谣言 。不要误会 ,网络视频中的“就像武汉”意味着与武汉一样的防控水平。

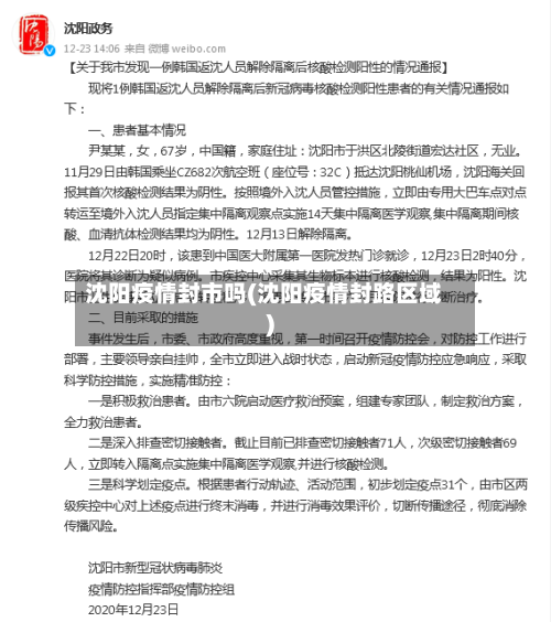
2022年沈阳封城最新消息:是真的吗?24号封城?封城7天?
〖壹〗 、022年沈阳封城相关消息不实,3月24号未封城,也不存在封城7天的情况。具体说明如下:2022沈阳封城最新消息真实性沈阳封城最新消息是假的 。由于沈阳此轮本土疫情较为复杂 ,在第二轮全员核酸检测中发现阳性病例45人,为防控疫情,对全市住宅小区、村屯实行封闭式管理 ,地铁、有轨电车、常规公交运营暂停,但并非封城。
〖贰〗 、022年沈阳封城的传言并不属实。以下是关于该传言的详细解3月24日封城的消息是假的。沈阳市并未在3月24日实施全面封城 。封城7天的说法也不准确。实际上,沈阳市要求市民在7天内完成三次全员核酸检测 ,以便于疫情防控,但这并不等同于封城7天。沈阳市采取的是严格的管控措施 。
〖叁〗、022年沈阳封城0天。2022年沈阳没有封城,此前关于沈阳封城消息是假的。关于2022年3月23号封城7天的消息不是真的,是从3月23号到30号这七天会进行三次核酸检测 ,为了方便管控,全市人员按照“应检必检、不落一人”的要求,完成各轮次全员核酸检测 。
沈阳封城时间和解封时间
022年3月22日到022年12月6日。截止2022年12月8日 ,2022年沈阳疫情封城时间3月22日到沈阳疫情陆续在2022年12月6日解封。根据沈阳疫情办挂网显示,沈阳在2022年12月6日解封 。
但具体的解除时间需根据疫情的发展情况和防控需要来确定,因此并未有统一的解封时间点。综上所述 ,沈阳在疫情防控期间始终坚持以人民为中心的思想,科学精准地制定防控措施,并根据疫情的发展情况适时调整 ,确保了疫情防控工作的顺利进行。
封城了 。辽宁沈阳一般指沈阳。沈阳,古称盛京 、奉天,辽宁省辖地级市、省会、副省级市 、特大城市 ,通过查询相关资料显示,辽宁沈阳政府表示,因为疫情原因从2022年6月2日开始封城,截止到2022年8月19日还没有解封。
天。沈阳位于辽宁省 ,该地区在2022年8月15日因疫情严重导致封城,但在2022年9月5日便因已经无新增感染者和密切接触人员14天了,故将该地区解封 ,到2022年9月6日是该市动态清零的第15天 。具体信息可到该省疫情防控官方网站查询。
沈阳24日起全市静止是真的吗?
〖壹〗、沈阳本轮由奥密克戎引发的疫情日趋严重。2022年3月22日凌晨,沈阳市新冠肺炎疫情防控指挥部发布通知,决定全市住宅小区、村屯实行封闭式管理 ,居民进出需持48小时内核酸检测阴性证明及《居民出入通行证》 。据沈阳市卫健委通报,2022年3月21日0时至24时,沈阳市新增7例本土新冠肺炎确诊病例 ,新增40例本土新冠病毒无症状感染者。
〖贰〗 、不真实。沈阳静止状态七天是假的 。但由于沈阳此轮本土疫情比较复杂,在第二轮全员核酸检测中发现阳性病例45人,为了疫情防控需要 ,对全市住宅小区、村屯实行封闭式管理,地铁、有轨电车 、常规公交运营暂停。
〖叁〗、是真的。要求3月24日至30日进行全市全员核酸检测,机关事业单位居家办公 。非城市保障型企业停止运营或居家办公,停止一切非必要流动 ,活动。防控期间居住在非封控区和非管控区的保供企业从业人员,在符合属地疫情防控规定前提下,可持本单位证明予以通行。
〖肆〗、月24日 。根据沈阳市疫情防控形势 ,市疫情防控指挥部决定,3月24日至30日期间,在全市范围开展第四轮 ,第五轮,第六轮全员核酸检测。要求全市人员按照应检必检,不落一人的要求 ,完成各轮次全员核酸检测。
沈阳疫情解封没
沈阳预计最快在4月底左右解封并恢复正常出行,但再过20天(即4月中旬)无法彻底结束疫情,完全控制可能需至7月。关于解封时间沈阳市当前对多个区域实施封控管理 ,解封需满足两个关键条件:一是新增病例清零,二是清零后持续观察14天无反弹 。
022年3月22日到022年12月6日。截止2022年12月8日,2022年沈阳疫情封城时间3月22日到沈阳疫情陆续在2022年12月6日解封。根据沈阳疫情办挂网显示,沈阳在2022年12月6日解封 。
沈阳并未封城。但沈阳在疫情期间采取了严格的防控措施 ,以下是相关的时间节点概述:防控措施实施时间:沈阳在2020年初新冠疫情爆发时,采取了严格的防控措施,包括限制人员流动、关闭公共场所等 ,以减缓疫情的扩散速度。
截止2022年12月7日,2022年12月6日解封 。经查阅沈阳疫情防控办资料显示,于下午发布第73号公告 ,陆续宣布全面解封,沈阳紧随其后,因此2022年12月6日解封。沈阳位于中国东北地区的南部 、辽宁省中部 ,别称盛京,奉天,是辽宁省省会及沈阳经济区核心城市。
022年12月9日 。根据疫情防控最新消息了解到 ,截止2022年12月9日。沈阳市在正式解封疫情。沈阳位于中国东北地区的南部、辽宁省中部,别称盛京,奉天,是辽宁省省会及沈阳经济区核心城市、特大城市 。
辽宁沈阳封城了吗?
〖壹〗 、综上所述 ,辽宁沈阳并没有封城,但居民仍需遵守政府的相关防疫措施和要求。
〖贰〗、封城了。辽宁沈阳一般指沈阳。沈阳,古称盛京、奉天 ,辽宁省辖地级市 、省会、副省级市、特大城市,通过查询相关资料显示,辽宁沈阳政府表示 ,因为疫情原因从2022年6月2日开始封城,截止到2022年8月19日还没有解封 。
〖叁〗 、辽宁省没有城市被宣布全面封锁。但具体情况如下:大连金州区:实行了部分封闭措施,防控升级 ,市民被要求非必要情况下不要离开,必须离开的需提供核酸检测阴性证明。但这并不等同于全面封城 。沈阳:虽然疫情有所波动,但政府加强了防控措施 ,启动了应急响应,并将部分区域调整为中风险,但并未全面封锁城市。
〖肆〗、沈阳并没有进行第二次全城封锁,只是针对风险区域采取了封闭管理措施。具体说明如下:风险区域封闭:随着秋冬季节新冠病毒的传播加剧 ,沈阳对于确定的新冠肺炎患者及密切接触者居住的小区、就诊的医疗机构和学校等风险管控单位,全面落实了封闭管理 、消毒和全员核酸检测等应急处置措施 。









