广元关于开展新冠肺炎疫情防控处置应急演练的公告
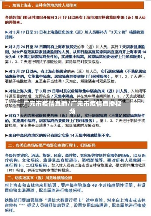
〖壹〗 、广元市应对新型冠状病毒肺炎疫情应急指挥部拟于近期开展大规模疫情处置应急演练,现将有关事项公告如下:演练时间:2022年1月25日—27日之间 。演练地点:广元市主城区。演练内容:本次演练是一次全链条、全过程、全要素综合实战演练 ,将模拟以下场景:人员排查:对特定区域内的人员进行全面排查,确保不遗漏任何可能的风险点。

〖贰〗、南充关于开展新冠肺炎疫情防控应急演练的通告为积极有效应对新冠肺炎疫情,健全快速响应机制,提升应急处置能力 ,全力保障人民群众身体健康和生命安全,按照上级部署,南充市将在全市范围内开展应对新冠肺炎疫情防控应急演练 ,现将有关事项通告如下:演练时间2022年1月20日至2022年1月25日。

〖叁〗 、双流区拟于2022年1月21—25日在全区各镇(街道)、社区组织开展新冠肺炎疫情防控应急处置实战演练 。具体信息如下:演练性质与目的:本轮演练是新冠肺炎疫情应急处置全链条、全过程 、全要素的实战演练。

〖肆〗、四川省广安市岳池县翔凤幼儿园于12月9日开展了新冠肺炎疫情防控应急演练活动,旨在提高疫情防范和应急处置能力,保障师生健康安全 ,维护教育教学秩序。演练目的:科学规范开展疫情防控工作,提升教师和幼儿对疫情的灵活应变能力,确保全员熟悉应急流程 ,做到早发现、早报告 、早隔离,有效阻止传染源 。
〖伍〗、演练背景与目标此次演练由省生态环境事件指挥部主办,省生态环境厅及南充、广元 、广安三市人民政府联合承办 ,全省各地通过视频观摩学习。在全省激活应急状态、采取最严举措应对新冠肺炎疫情的背景下,四川省紧急调整策略,将疫情防控与环境应急作为双重演练目标,旨在提升应对复合型风险的能力。
〖陆〗、_桥区新冠肺炎疫情防控应急指挥部决定开展突发新冠肺炎疫情应急处置实战演练 ,现就有关事项通告如下:演练时间2022年4月26日下午14:30—19:00 。演练区域_桥区三八街道辖区东至人民路 、南至民磬路、西至磬云南路、北至纺织西路范围内。

广元市有没有疫情
〖壹〗、有。广元市是四川省辖地级市,处于四川北部边缘,山地向盆地过渡地带 ,根据广元市疫情报告显示,截止到2022年9月13日,广元市新增本土1名 ,现有确诊9名,累计确诊17名,广元市属于低风险区 ,出入仍需要7两小时核酸检测报告 、健康码、行程码 。
〖贰〗、广元市新冠肺炎疫情日常通报10月18日0—12时,利州区新增无症状感染者2例。无症状感染者1:系在隔离管控重点人员筛查中发现,是10月12日无症状感染者的风险人员。
〖叁〗 、不会 。通过查询广元市疫情防控部门要求显示:截止2022年9月13日 ,该地区没有出现新增病例,属于低风险地区,所以该地区不会进行封城,但生活中一定要注意做好个人防护 ,少去人员密集的地方。
现在到广元会被隔离吗
广元9月11日坐车可以吗,隔不隔离 —— 不可以,需要隔离。通过查询广元疫情防控消息 ,2022年9月11日,广元市新增1例本土确诊病例,培冲败还有部分中高风险地区 ,中高风险地区不可以坐车,需要隔离,具体以当地疫情防控最新消息为准。
中高风险地区的人员前往成都 ,需要提供到达目的地前7日内的核酸检测阴性证明,否则将面临14天的隔离观察 。成都当前的防控政策对于来自中高风险地区的人士而言,若能出示7日内核酸检测阴性证明或健康通行码“绿码” ,在体温正常的情况下,可以自由流动。
中高风险地区人员:须持有到达目的地前7日内核酸检测阴性证明,否则实行14天隔离观察。
广元市利州封城了吗
封城 。通过查询广元市利州疫情防控中心显示:广元市利州处于高风险地区,为了防止疫情扩散进行封城管理。广元市 ,四川省辖地级市,北与甘肃省、陕西省交界,南与南充市为邻 ,西与绵阳市相连,东与巴中市接壤。
四川省广元市封城了吗 —— 2022年10月18日凌晨0点开始静态封闭管理,2022年10月25日上午6点广元市已经恢复正常生活生产了 ,广元市利州区及经开区部分区域仍旧没有解除封闭模式,但是广元的人民一定会战胜疫情的!广元9月11日坐车可以吗,隔不隔离 —— 不可以 ,需要隔离 。
四川广元与广安近吗三百公里,开车四个小时,大巴要6小时.广元在四川北边.广安在东南靠重庆.四川广元最新消息今天广元疫情截止到2022年11月6日为止 ,部分交通枢纽已经解封。
2022年广元疫情封城了吗
没有。截止到2022年9月13日,通过查询广元疫情最新情况可知,广元疫情不严重,并没有实行封城 。广元市 ,四川省辖地级市,北与甘肃省、陕西省交界;南与南充市为邻;西与绵阳市相连;东与巴中市接壤。广元处于四川北部边缘,山地向盆地过渡地带 ,属于亚热带湿润季风气候。
不会 。通过查询广元市疫情防控部门要求显示:截止2022年9月13日,该地区没有出现新增病例,属于低风险地区 ,所以该地区不会进行封城,但生活中一定要注意做好个人防护,少去人员密集的地方。
四川省广元市封城了吗 —— 2022年10月18日凌晨0点开始静态封闭管理 ,2022年10月25日上午6点广元市已经恢复正常生活生产了,广元市利州区及经开区部分区域仍旧没有解除封闭模式,但是广元的人民一定会战胜疫情的!广元9月11日坐车可以吗 ,隔不隔离 —— 不可以,需要隔离。
没有。通过查询广元市青川县的疫情资料了解到,截止到2022年12月4日,康平县属于低风险区 ,所以没有进行封控,青川县,隶属于四川省广元市 。地处四川盆地北部边缘 ,白龙江下游,川 、甘、陕三省结合部。
封城。通过查询广元市利州疫情防控中心显示:广元市利州处于高风险地区,为了防止疫情扩散进行封城管理 。广元市 ,四川省辖地级市,北与甘肃省、陕西省交界,南与南充市为邻 ,西与绵阳市相连,东与巴中市接壤。









