河北张家口2例确诊系夫妻是怎么回事?
〖壹〗、根据河北省卫健委公布的新冠肺炎疫情 ,6月20日,张家口新增2例确诊病例,累计新冠肺炎确诊病例43例 ,两个确诊病例是夫妻关系。截至6月20日24时,河北省现有确诊病例16例,累计治愈出院病例322例(含境外输入10例) ,累计死亡病例6例,累计报告本地确诊病例334例 、境外输入病例10例,现有疑似病例0例 。尚在隔离医学观察的密切接触者537人。

〖贰〗、含152例由无症状感染者转为确诊病例(吉林97例,上海23例 ,海南13例,广东9例,浙江6例 ,福建2例,江苏1例,山东1例)。
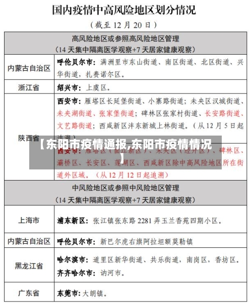
〖叁〗、高风险区域:是指累计新冠病例超过50例 ,并且14天内有聚集性疫情发生 。中风险地区:14天之内有新增新冠确诊病例,总计新冠肺炎确诊病例没有超过50例;累计新冠肺炎确诊病例有超过50例,14天之内并无出现聚集性疫情。低风险地区:没有确诊的病例 ,或者连续14天没有增加确诊病例。

张家口10月8号的三例都从哪里来的
经开区 、桥西区 。通过查询张家口疫情指挥部官方信息了解到:在2022年10月8号,张家口新增确诊病例三例,都是从经开区、桥西区来的。居民出行一定要佩戴好口罩 ,不要人员聚集。
王进喜(1923年10月8日—1970年11月15日23时42分),出生于甘肃省玉门县赤金堡(祖籍陕西省渭南市大荔县羌白镇焦家村),中国黑龙江省大庆市大庆油田石油工人。王进喜出生于一个贫苦家庭,玉门解放后成为一名新中国石油工人 ,因用自己身体制伏井喷而家喻户晓,人称“铁人 ” 。
张家口鼠疫:1949年10月,中国察哈尔省省会张家口北部爆发鼠疫 ,至同年11月8日,鼠疫导致察哈尔省死亡人数达75人。 河北霍乱:1964年,河北省天津市发现首例霍乱病例 ,随后疫情在河北蔓延,历时140余天,发病人数逾900人 ,死亡率超过1%。
022年10月5日,张家口市经开区新增2例新冠病毒无症状感染者,均为河北北方学院东校区学生 。
0月8日———这正是钱学森回国一周年的日子 ,国防部五院宣布成立,钱学森被任命为院长。新中国的火箭、导弹和航天事业由此开始了艰难的征程。新事业起步,千头万绪 。钱学森首先给刚刚分配来的156名大学生讲授《导弹概论》,让这些从未见过导弹的技术人员了解最基本的专业知识。
马宝玉 马宝玉(1920年10月―1941年9月25日) ,河北省张家口市蔚县人,自幼父母双亡,流浪为生。狼牙山五壮士之一 。1937年10月 ,参加八路军晋察冀一分区一团二营七连六班当战士后成为班长。1938年9月,在阻击日军进攻的战斗中英勇杀敌,受上级表扬。1939年加入中国共产党 。
张家口疫情多吗
张家口疫情不是很多 ,有43例确证病例,今天新增无症状感染病例6例。共有高风险地区145处,低风险地区219处。
河北疫情最严重的城市是张家口。通过查询相关公开信息显示截止于2022年10月7日 ,国家卫健委发布的疫情图分布情况,张家口有23个中高风险地区,是河北疫情最严重的城市 。
根据河北省卫健委公布的新冠肺炎疫情 ,6月20日,张家口新增2例确诊病例,累计新冠肺炎确诊病例43例,两个确诊病例是夫妻关系。截至6月20日24时 ,河北省现有确诊病例16例,累计治愈出院病例322例(含境外输入10例),累计死亡病例6例 ,累计报告本地确诊病例334例 、境外输入病例10例,现有疑似病例0例。
例 。通过查询张家口疫情防控了解到,张家口是有149例确诊病例的。张家口市 ,河北省辖地级市,又称“张垣”“武城”,地处河北省西北部 ,是冀西北地区的中心城市,连接京津、沟通晋蒙的交通枢纽。
河北张家口市疫情严重 。通过查询相关公开信息显示截止于2022年10月11日,河北省无新增新型冠状病毒肺炎确诊病例。









