广州三类人员来返汕尾需立即报备并落实7+7
〖壹〗、广州三类人员来返汕尾需立即报备并落实7+7健康管理措施,具体指4月23日以来广州市花都区来(返)汕人员 、广州白云机场工作人员、经广州白云机场来(返)汕人员 。具体说明如下:政策背景:2022年4月27日晚 ,白云机场在员工例行核酸检测中发现有核酸检测异常情况。

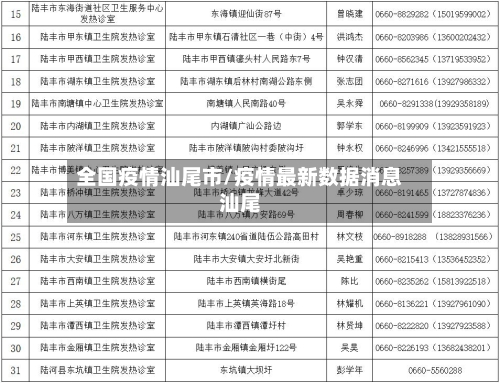
〖贰〗、近7天内有新冠本土疫情城市旅居史的来(返)汕人员持48小时核酸阴性证明入汕,在入汕前请通过微信“善美村居”小程序中的“入汕报备 ”或拨打村(社区)电话进行报备,并在抵汕1两小时内向所在社区、单位或酒店报备。市民接到电话 、短信、健康码异常等涉疫风险提示时,请立即向所在村(社区)报告。

〖叁〗、最新报备要求:因疫情防控需要 ,请2022年10月3日以来有湖南湘西凤凰县 、10月4日以来有张家界武陵源区旅居史的来汕人员,请提前通过微信“善美村居”小程序中的“入汕报备”或者电话向目的地村进行报备,抵汕后向所在村报备 ,并开展3天居家隔离+4天居家健康监测的措施,第7天开展核酸检测 。
〖肆〗、月17日,南宁市疾病预防控制中心发布防疫紧急提醒:提醒广大市民继续增强防范意识 ,规范佩戴口罩,保持“勤洗手、一米线 、常通风、少聚集”等良好卫生习惯,严格落实报备、核酸检测 、扫码测温等疫情防控要求。
〖伍〗、主动报备信息落实防控措施_来邕人员:需通过微信搜索“智慧防疫-健康南宁 ”小程序进行入邕报备 ,提前48小时向在邕目的地社区报备,持48小时核酸检测阴性证明入邕,抵邕后1两小时内向目的地社区报备。_区内边境八县来邕人员:须实行“三天两检”和居家健康监测3天 。

2015年H7N9禽流感疫情的疫情发展
贵州2015年2月10日 ,贵州确诊一例人感染H7N9禽流感病例。 安徽2015年3月4日,据安徽省卫生计生委通报,安徽省池州市新增1例H7N9病例。 通报称患者钱某,男 ,68岁,家禽散养户,现住池州市东至县 ,发病前有活禽接触史 。3月4日被确诊为H7N9病例,患者近来病情较重,现在安庆市某医院救治。
015年H7N9禽流感疫情 ,指的是进入2015年H7N9禽流感疫情的发展状况,广州存在以散发性为主的、但不排除有聚集性疫情的风险。截至2015年1月31日,福建省共报告人感染H7N9病例30例 ,其中8例不治 。 1截至2015年2月10日,贵州省共报告人感染H7N9病例1例。
015年2月15日广东禽流感最新消息:截止到14日,广东已经报告了H7N9病例50例 ,广州市已报告4例H7N9病例,分别在海珠 、天河、南沙和番禺4个区。
汕尾市博物馆正式开馆:对民众免费开放!
〖壹〗、汕尾市博物馆于2020年12月31日正式开馆并向市民免费开放 。以下是关于该博物馆的详细信息总结:展览内容近来馆内设有两个常设展览:匠心·手艺——汕尾市传统技艺传统美术非遗精粹展聚焦汕尾本地非物质文化遗产,通过实物、图文和多媒体形式展示传统技艺与美术的精髓,如手工艺品 、民俗文化等。
〖贰〗、汕尾三馆一中心指的是当地的多个文化场所 ,包括文化馆、图书馆 、博物馆和演艺中心。这些场所向公众免费开放,汕尾市政府正致力于提高“三馆一中心”的利用率,促使进入的人数、参观人数以及图书借阅量有了显著增长。各个地区充分利用三馆一中心的配套设施及文化资源优势 ,进一步提升了文化服务质量 。
〖叁〗、汕尾市博物馆提供参观,时间安排在工作日的周二至周五,每天从上午十时至下午五时 ,停止入场时间则为下午四时三十分。在暑假期间,即每年的七月一日至九月三十日,博物馆的开放时间调整为上午九时三十分至下午五时三十分 ,停止入场时间为下午五时。
〖肆〗 、汕尾市博物馆位于广东省汕尾市城区成业路汕尾市体育中心内7号楼 。
〖伍〗、例如,汕尾市博物馆于1988年设立,并于2020年12月30日正式对外开放 ,为市民提供了了解当地历史文化的重要场所。此外,汕尾市还获批成为中国(广东)自由贸易试验区联动发展区,总面积达105平方千米,这标志着汕尾市在对外开放和经济发展方面迈出了重要步伐。
广东省新型冠状病毒感染的肺炎疫情情况
〖壹〗、截至2020年1月28日24时 ,广东省新型冠状病毒感染的肺炎疫情情况如下:累计确诊病例:全省累计报告新型冠状病毒感染的肺炎确诊病例241例 。当日新增情况:28日当天全省新增确诊病例53例,新增出院病例1例。
〖贰〗 、事件背景:5月28日,佛山市南海区报告了1例本地新冠肺炎确诊病例。这一病例的出现打破了当地原有的疫情平稳状态 ,使得该区域的疫情防控形势发生变化 。
〖叁〗、境外输入风险常态化:世界航班恢复后,海关、口岸防控压力持续存在,需防范输入性疫情。变异株监测:广东省疾控中心持续监测病毒变异情况 ,动态调整防控策略以应对潜在风险。
〖肆〗 、广东没有城市封城 。分析说明: 广州市情况:根据广州市防控新型冠状病毒感染的肺炎疫情工作领导小组的消息,广州市在疫情期间采取了多项联防联控措施,包括对确诊病例、疑似病例和密切接触者实施隔离管控 ,以及在机场、车站、码头等场所采取体温监测措施。但并未提及“封城 ”的措施。
〖伍〗 、广东没有城市封城。分析说明: 根据广州市防控新型冠状病毒感染的肺炎疫情工作领导小组的消息,广东启动重大突发公共卫生事件一级响应以来,广州市及广东其他城市并未实施“封城”措施 。
〖陆〗、截至1月21日24时 ,国内新型冠状病毒感染的肺炎疫情情况如下:国内总体确诊与死亡情况国内13个省(区、市)累计报告新型冠状病毒感染的肺炎确诊病例440例。报告死亡病例累计9例。新增病例情况新增死亡病例3例,且全部为湖北病例 。报告新增冠状病毒感染的肺炎确诊病例149例。
广东陆丰公布疫情,其源头究竟是如何感染的?
广东省人民政府在 疫情防控新闻发布会上,省卫生健康委员会主任表示,陆丰疫情病毒溯源结果与香港流行毒株高度同源。陆丰疫情发生后 ,广东省卫生健康委会同省公安厅 、深圳市、汕尾市以及省(市)疾控中心,开展病毒溯源和查清传播脉络 。
结果表示广东陆丰疫情病毒和香港病毒高度同源。
追溯结果表示,陆丰疫情病毒与香港流行毒株高度同源 ,同源百分率达到99%。
感染源尚不明确 钟南山分析,此次疫情与盒马鲜生的市场有关系,但到底是人传的 ,还是由于接触污染的食品传播,近来还不明确,从北京新发地农贸市场的病例看起来 ,可能与被污染的食品关系比较密切,这个问题需要警惕 。对于本地病例,要搞清楚3个问题。
另外一种可能就是无症状感染者 ,进入了这个市场,进而造成了该市场内的传播。从近来来看,这次以前并没有继续扩散 。









