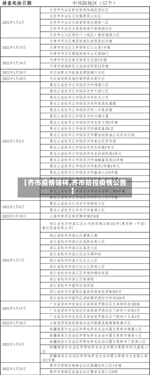
7月16日北京来齐齐哈尔还要隔离吗?
截止于2020年8月11日 ,7月16日北京来齐齐哈尔是否需要隔离根据当地实际的疫情政策和个人的身体健康状况来决定的 。疫情中风险地区来齐返齐人员需集中或居家隔离医学观察14天,集中隔离费用自付。

现在上海七月去齐齐哈尔只要做好自我防护,如果健康码是绿色的 ,而且体温检测正常就不需要隔离。只有本省范围内的不需要隔离 。做好自我防护,如果健康码是绿色的,而且体温检测正常,就不需要隔离。

你好 ,齐齐哈尔人员去葫芦岛,不需要被隔离。因为根据葫芦岛的防疫措施要求,两类人员去葫芦岛需要隔离 ,齐齐哈尔不属于被隔离的范围。下面是葫芦岛的防疫措施,请您仔细阅读 。地级市中高风险地区所在街道(乡镇) 、直辖市中高风险区所在社区(小区)来(返)辽人员,一律实施14天集中隔离医学观察。


齐市去扎兰屯需要核酸吗
〖壹〗、齐齐哈尔去扎兰屯不用隔离。通过查询相关公开信息显示截止于2022年12月22日齐齐哈尔和扎兰屯地区不在查验健康码、核酸阴性证明 ,不需要报备,不再开展落地检和三天三检,齐齐哈尔和扎兰屯地区属于常态化 。齐齐哈尔去扎兰屯不用隔离。
〖贰〗 、需要。截止到2022年11月2日 ,通过查询全国疫情官方网站了解到,齐市处于低风险地区,是可以去扎兰屯的 ,但要有48小时以内的核酸检测,确保安全 。
〖叁〗、扎兰屯在疫情期间不能随便去,主要是为了降低疫情传播风险,保障公众健康安全。疫情期间 ,扎兰屯实施了严格的出入管控措施:一是严格人员外出管理。居(村)民若无特殊情况不得出市域,若确需外出,需经过多层审批 ,并且要持48小时内核酸检测阴性证明 。如果未按规定外出,相关人员将会被追责。
从齐市回克山变码吗
从齐市回克山变码不会的。根据疫情防控信息截止2022年11月9日从齐市回克山不会变码 。因齐齐哈尔现在是低风险地区。如果出行的目的地要求需要48小时核酸检测的话,凭24小时核酸检测阴性结果可以通行。但如果是要求24小时核酸检测的话 ,则必须要凭24小时核酸检测阴性结果通行,若是持48小时核酸检测结果的话,则时间已经失效了 ,需要重新做核酸检测才能通行。
大庆回克山县不路过哈尔滨,往齐齐哈尔方向走 。









